2023-12-22 11:35
1445
7月6日,统一2023北京私享荟成功举办,全国各地的统一家人济济一堂。会上,统一从行业、市场、产品、服务、生态等多个维度,分享了润滑油行业的未来发展趋势和行业成功案例,获得了经销商家人的一致认可,并成功达成3.2亿订单。



随着我国经济社会的快速发展,润滑油市场的需求愈加旺盛和多元化的变化。润滑油市场在面对成本增加、开客留客难、市场竞争激烈等多重挑战的同时,也拥有着新技术、新产品、新模式的机遇。在此背景下,企业和经销商如何把握时代的脉搏,适应市场的需求,提升交易客户数量,创造更多的价值,实现可持续发展成为我们要面对的最新议题。

李嘉认为,降级、低碳将是未来润滑油行业的发展方向和趋势,也是履行社会责任和环境责任的必然选择。作为低碳润滑油事业中的重要一环,经销商是我们与客户之间的桥梁和纽带。为加强与合作伙伴间的合作,统一为经销商提供了全方位的支持和服务,包括产品供应、渠道开拓、培训指导、数据分析、营销活动等,希望能够与经销商共同成长,共享低碳市场的红利。

会上,李嘉详细介绍了低碳发展道路上的三个关键因素,人、货、场。经销商通过选择好的合作伙伴,构建专业的团队,选择稳定、多样化且富有竞争力的产品,满足不同类型和规模的客户群体需求,实现整体的可持续发展。

“交易客户的增长是发展的根本,好的货、稳定的渠道能力和专业的团队是发展的基础,无论是构建团队,还是扩大自己的业务规模和影响力,赛道的选择很重要。”李嘉表示,在努力提升交易客户增长的同时,经销商也需要随时关注客户的需求和消费场景的变化,寻找新的销售渠道和产品类型,而新能源润滑市场就是一个很好的机会。

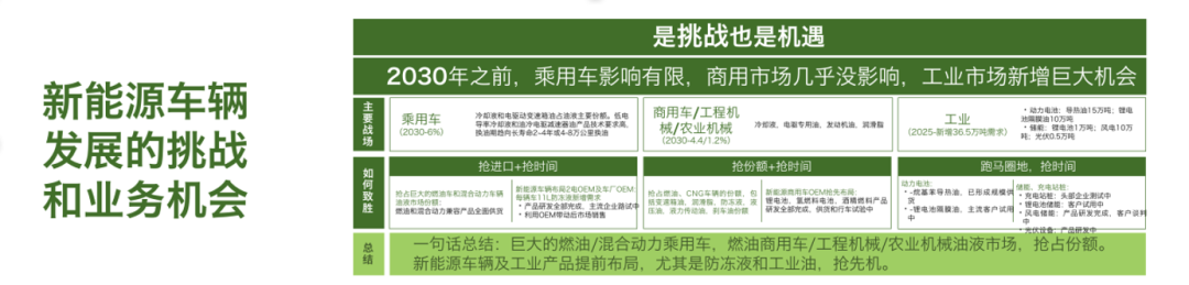
众所周知,润滑油行业正面临着前所未有的变革和机遇。随着国家政策的支持和消费者需求的增长,新能源车辆的市场规模和占比不断扩大。同时,燃油车保有量也在稳定增长。2022年,我国乘用车市场轿车保有量为2.6亿辆,纯电车1000万辆,预计2023年轿车保有量将超过3亿辆。对润滑油行业来说,在燃油车固有市场不断扩大的前提下,纯电油液市场也在增加。

李嘉表示,新能源车辆的发展给润滑油行业带来了巨大的挑战和机会。挑战在于,新能源车辆对润滑油产品的性能、品质、安全、环保等方面提出了更高的要求,传统的润滑油产品已经不能满足新能源车辆的需求。机会在于,新能源车辆的市场空间巨大,对润滑油产品的种类、规格、功能等方面提出了更多的需求,需要更多适应新能源车辆特点和需求的新产品。

行业预测数据显示,预计到2025年,新能源汽车用润滑油的市场需求量将达到6万-7万吨左右,而工业领域将新增36.5万吨的需求。
“新能源润滑市场的机会大于挑战。”李嘉说,未来五年,消费降级、替代进口、低碳将成为润滑油市场的主旋律。统一把新能源车辆作为未来发展的重点领域之一,积极投入研发资源,加强与主机厂/OEM的合作,不断创新产品技术和服务模式,为新能源车辆提供专业、高效、低碳、安全、环保的润滑油解决方案。









李嘉总结,“客户是我们的核心,产品是我们的基础,渠道是我们的工具,团队是我们的力量。在全球经济不稳定和价格波动的背景下,市场竞争激烈,但也存在巨大的机会。我们要以客户为导向,以产品为支撑,以渠道为载体,以团队为保障,将与各位经销商一起,全面抢占市场先机,努力保持交易客户数量持续增长,帮助经销商实现可持续发展的目标。”

2023年,新冠疫情带来的影响逐渐消退,中国经济呈现强劲复苏态势,各行业对于低碳润滑油的需求激增。受此影响,各地经销商踊跃订货,两个小时销售额突破3.2亿。

为了回馈各地经销商对于统一长久以来的支持,统一在晚宴现场准备了盛大的抽奖活动,设立了高达1300万元的现金奖池,点燃了现场气氛。此外,统一还额外准备了100台旗舰曲屏折叠手机作为“终极大奖”,拉满了现场的惊喜感。

同时,统一还为优秀经销商颁发荣誉奖项,包括销售冠军、最受客户欢迎奖、最佳客户满意度奖、最受客户认可奖等最具信赖经销商等多项荣誉称号,各地经销商对于统一润滑油呈现出的热烈态度,更加坚定了统一“与伙伴们一起,共创低碳未来”的信心。






未来,统一将以科技创新为驱动力,推动润滑油行业的绿色变革,实现供应链、产品、服务、生态等各个环节的低碳化。同时,统一将持续践行低碳发展战略,基于自身平台优势,携手经销商,为全领域提供低碳润滑解决方案,为客户创造价值,为低碳可持续发展贡献力量。
Copyright @ 2015 Tongyi Petroleum Chemical Co.,Ltd. All rights reserved 统一石油化工有限公司 版权所有 京ICP备16014693号-1
京公网安备11011502037629号





